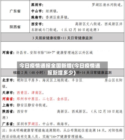
今日疫情通报全国新增(今日疫情通报新增多少)
国家卫健委:13日新增确诊病例11例,其中湖北4例
〖壹〗 、月13日0—24时,全国新增确诊病例11例 ,其中湖北新增4例,境外输入新增7例 。具体数据及分析如下:全国总体数据 新增确诊病例11例,新增死亡病例13例(湖北13例) ,新增疑似病例17例。当日新增治愈出院1430例,重症病例减少410例,解除医学观察的密切接触者2174人。

〖贰〗、月13日0—24时 ,全国新增确诊病例11例,其中境外输入确诊病例7例,本土确诊病例4例(湖北武汉4例) 。以下是详细数据及分析:全国总体数据新增确诊:11例(含境外输入7例,本土4例)。新增死亡:13例 ,均来自湖北(武汉10例)。新增疑似:17例,其中湖北0例,其余省份17例 。

〖叁〗、月15日0—24时 ,31个省(自治区 、直辖市)和新疆生产建设兵团报告新增确诊病例11例,其中境外输入病例10例,本土病例1例(在云南);无新增死亡病例;无新增疑似病例。

〖肆〗、月13日0—24时 ,全国报告新增确诊病例66例,其中境外输入36例,本土30例;新增无症状感染者19例 ,其中境外输入18例,本土1例(湖南);无新增死亡及疑似病例。
〖伍〗、0月13日0—24时,全国新增确诊病例21例 ,其中本土病例1例(在内蒙古锡林郭勒盟),境外输入病例20例。本土病例详情 新增本土确诊病例1例,位于内蒙古锡林郭勒盟,无新增死亡病例及疑似病例 。
〖陆〗 、月13日0—24时 ,全国报告新增确诊病例92例,其中本土病例59例,均位于福建省(厦门市32例、莆田市24例、泉州市3例) ,境外输入病例33例。
国家卫健委:13日新增确诊病例21例,本土1例在内蒙古
0月13日0—24时,全国新增确诊病例21例,其中本土病例1例(在内蒙古锡林郭勒盟) ,境外输入病例20例。本土病例详情 新增本土确诊病例1例,位于内蒙古锡林郭勒盟,无新增死亡病例及疑似病例 。
0月20日0—24时 ,全国报告新增确诊病例21例,其中本土病例13例,境外输入病例8例。具体分布及关键信息如下:本土确诊病例(13例)甘肃:5例(兰州市4例、张掖市1例) ,含1例由无症状感染者转为确诊病例。宁夏:4例(吴忠市2例 、银川市2例) 。内蒙古:2例(均在锡林郭勒盟)。
新增无症状感染者22例,其中:境外输入18例。本土4例:云南2例(德宏傣族景颇族自治州),内蒙古1例(呼伦贝尔市),黑龙江1例(齐齐哈尔市) 。当日转为确诊病例4例(境外输入2例 ,本土2例)。当日解除医学观察11例(境外输入9例),尚在医学观察的无症状感染者456例(境外输入385例)。
月26日0—24时,全国新增确诊病例21例 ,其中本土病例17例均在北京,境外输入病例4例,无新增死亡病例 。 具体数据及分析如下:新增确诊病例分布 本土病例:17例 ,均在北京。境外输入病例:4例,分布于广东(2例)、上海(1例)、甘肃(1例)。新增疑似病例:1例,为境外输入(上海)。
月10日0—24时 ,国家卫健委通报全国新增确诊病例25例,其中本土病例1例(福建莆田市),境外输入病例24例 。

警惕!新增确诊15例!河北两地发布重要提醒!
〖壹〗 、月2日全国新增确诊24例 ,其中本土病例15例均在广东,河北两地发布疫情防控重要提醒。以下是具体信息:全国疫情数据:据国家卫健委6月3日消息,6月2日0时至24时,全国报告新增确诊病例24例 ,其中境外输入9例,本土15例(均在广东);新增无症状感染者18例,其中境外输入13例 ,本土5例(均在广东)。
〖贰〗、月6日0时至24时,北京市无新增本地及境外输入确诊病例、疑似病例和无症状感染者,治愈出院2例 。疫情数据详情本地情况:1月6日 ,北京市本地确诊病例 、疑似病例、无症状感染者均实现零新增。这一数据表明,北京市在本地疫情防控方面取得了阶段性成果,局部聚集性疫情已得到初步控制。
〖叁〗、国家卫健委在2月20日新闻发布会上指出全国除湖北外疫情趋势向好 ,钟南山院士就血浆治疗 、下水道通畅、病死率原因、提高重症治愈率及磷酸氯喹疗效等送上重要提醒 。