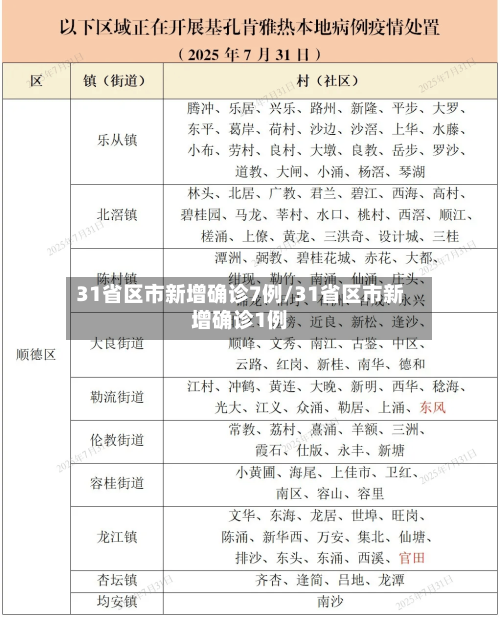
31省区市新增确诊7例/31省区市新增确诊1例

1月3日广州新增境外输入确诊病例7例详情公布

月1日从美国乘坐CZ328航班 ,于次日飞抵广州入境 。病例6:女,23岁,外国籍。12月31日从埃塞俄比亚乘坐ET606航班 ,于次日飞抵广州入境。病例7:男 ,58岁,中国籍 。1月2日从澳大利亚乘坐CZ326航班,于当日飞抵广州入境 。新增7例境外输入确诊病例后续处理情况:入境后 ,海关采样后按全程闭环管理程序转运至隔离点。

31省区市新增确诊7例/31省区市新增确诊1例-第1张图片

性别年龄:男,30岁,中国籍。行程轨迹:1月3日从泰国乘坐AQ1008航班 ,当日飞抵广州入境 。诊断过程:入境后按全程闭环管理程序转运至集中隔离点,隔离期间检测新冠病毒核酸阳性,即转广州医科大学附属市八医院隔离治疗 ,经进一步检查和专家会诊,诊断为新冠肺炎确诊病例。

截至6月29日24时,成都市累计报告确诊病例199例 ,累计出院183人,死亡3人,其余13例境外输入确诊病例正在定点医院隔离治疗。全市现有7例无症状感染者正在接受集中隔离医学观察 ,其中2例为武汉输入 ,5例为境外输入 。全市现有176名密切接触者正在接受集中隔离医学观察。

022年1月25日广州新增2例境外输入无症状感染者详情如下:境外输入无症状感染者1性别与年龄:男,22岁。国籍:中国籍 。行程轨迹:1月15日从孟加拉国乘坐BS325航班,于次日(1月16日)飞抵广州入境。后续处理:入境后按全程闭环管理程序转运至集中隔离点。

中国31省新增多少例

〖壹〗 、2023年2月 2月1日-2月28日 ,上述地区新增确诊病例22966例 。 2023年4月 4月1日-4月30日,相关地区报告新增确诊病例168507例。 2023年9月 9月1日-9月30日,全国(不含港澳台地区)报告新冠感染发病数66915例。 2023年10月 10月1日-10月31日 ,全国31个省(自治区、直辖市)及新疆生产建设兵团新增确诊病例18704例 。

〖贰〗、综上所述,中国之所以有“31个省区市 ”的说法,是因为在现有的行政区划中 ,除港澳台特别行政区外,共有31个省级行政单位(包括23个省 、4个直辖市 、5个自治区以及新疆生产建设兵团作为“准行政区”) 。这一划分既体现了中国的行政历史变革,也反映了其现行的行政区划体系。

〖叁〗、省新增本土26例分布7省市指的是在中国31个省级行政区中 ,有7个省市新增了总共26例本土确诊病例。具体来说:含义:这一数据表明,在过去的某一天或某一段时间里,中国的31个省级行政区中 ,有7个省市报告了新增的本土确诊病例 ,总计数为26例 。

〖肆〗、024年1-6月中国31省(市 、区)户用分布式光伏新增装机容量规模、排名、占比与集中度如下:规模与排名 江苏省以新增装机314万千瓦位居榜首,占全国总量的135%。广东省以262万千瓦位列第二,占比35%。安徽省以232万千瓦排名第三 ,占比29% 。

辽宁新增7例确诊病例,都是本土病例?

是的,2020年12月24日0—24时,31个省(自治区 、直辖市)和新疆生产建设兵团报告新增确诊病例14例 ,其中境外输入病例7例(上海4例,辽宁1例,广东1例 ,四川1例),本土病例7例(均在辽宁);无新增死亡病例;无新增疑似病例。新增无症状感染者17例(境外输入15例)。

根据相关报道,辽宁省新增7例本土新冠肺炎确诊病例 ,都是普通型的病例,其中沈阳市报告3例、大连市报告4例 。与此同时,新增1例境外输入确诊病例 ,也是普通型的病例 ,是沈阳市报告的。新增1例境外输入无症状感染者,乃是大连市报告的。

据辽宁省卫生健康委员会官方微博消息,2020年12月26日0时至24时 ,辽宁省新增7例本土新冠肺炎确诊病例,均属普通型病例,其中沈阳市报告3例、大连市报告4例;新增3例本土无症状感染者 ,其中沈阳市报告1例,大连市报告2例 。无新增治愈出院病例。

辽宁的大连地区又新增了西丽本土的确诊,他们是怎么样感染上的呢?通过了解他们7个人的确诊 ,都是跟一个冷库有关系。他们都直接或者间接的接触过这个冷库或者相关人员,所以导致被感染 。下面我们就详细的聊一下 。如何感染的经过了解,这7个人全部都是和某一个冷库有关系。

辽宁在14天前新增了七例本土确诊病例 ,八例本土无症状确诊病例,这些确诊等的活动轨迹已经被公布了出来,他们主要的是冻库的员工。

国家卫健委:19日新增确诊病例7例,均为境外输入

〖壹〗 、累计确诊10732例 ,治愈10093例 ,无死亡病例 。全国总体情况(截至12月21日24时):现有确诊病例1765例(重症7例)。累计报告确诊病例100544例,治愈94143例,死亡4636例。现有疑似病例3例 ,密切接触者追踪总数1394304人,尚在医学观察55187人 。无症状感染者:新增19例(均为境外输入),当日转为确诊2例(境外输入)。

〖贰〗、湖北以外省份新增确诊以境外输入为主:在湖北以外的省份 ,新增确诊病例7例,其中6例为境外输入病例。这一数据表明,国内本土疫情传播已经基本阻断 ,新增病例主要来源于境外输入,疫情防控的重点已经转向防范境外疫情输入 。

〖叁〗、月4日0—24时,国家卫健委公布全国新增确诊病例22例 ,其中本土病例3例(均在云南),境外输入病例19例。具体数据及分析如下:新增确诊病例分布 境外输入:共19例,涉及上海(6例) 、广东(5例)、云南(5例)、四川(2例) 、陕西(1例)。本土病例:3例 ,均出现在云南省 。

〖肆〗 、新增确诊病例整体情况31个省(自治区、直辖市)和新疆生产建设兵团报告新增确诊病例12例。其中境外输入病例3例 ,分别来自上海2例,陕西1例;本土病例9例,北京7例 ,河北2例。当日无新增死亡病例 。新增疑似病例4例,均为本土病例且都在北京 。当日治愈及密切接触者情况当日新增治愈出院病例3例。

〖伍〗、本土病例:1例,位于福建莆田市。其他关键数据新增死亡病例:0例 。新增疑似病例:2例 ,均为境外输入(上海)。新增治愈出院病例:50例。解除医学观察的密切接触者:1197人 。重症病例变化:较前一日减少1例。境外输入病例累计情况现有确诊病例:606例(含重症7例)。现有疑似病例:3例 。

〖陆〗 、新增确诊病例分布 新增19例确诊病例均为境外输入,具体分布为:上海5例,广东5例 ,云南3例,浙江2例,重庆2例 ,四川2例。治愈与密切接触者情况 新增治愈出院病例16例,解除医学观察的密切接触者619人,重症病例数量与前一日持平。

3月12日18时-3月13日8时杭州新增7例本土确诊病例

月12日18时-3月13日8时 ,杭州新增7例本土确诊病例 ,均为轻型,具体信息如下:病例住址信息病例46:现住址为余杭区仁和街道东塘村 。病例47:现住址为余杭区仁和街道菜鸟网络仁和园区员工宿舍。病例48:现住址为上城区笕桥街道同心社区八区。病例49:现住址为余杭区仁和街道双陈村 。病例50:现住址为余杭区仁和街道和平雅苑 。

确诊病例总数与时间线截至3月13日8时,杭州顺丰速运余杭中转场累计报告49例本土确诊病例。首例病例于3月9日确诊 ,为中转场工作人员;此后4天内新增48例,形成集中爆发态势。

月13日,杭州市召开新冠肺炎疫情防控工作第四十八次新闻发布会 ,通报疫情最新情况,3月12日0时至13日8时,全市报告新增本土确诊病例16例 ,其中余杭区11例,上城区4例,滨江区1例 。

根据省市疫情防控有关规定 ,经有关专家研判,现就我区封控区、管控区、防范区作如下调整:杭州市卫生健康委副主任王旭初介绍:3月12日0时到13日8时,杭州市新增本土病例16例 ,余杭11例 ,上城4例,滨江1例。自3月9日到13日8时,累计报告本土确诊病例52例 ,均为轻型。

月12日21:50,衢州开化县新增1例本土确诊病例(轻型),为隔离点检出 。具体情况如下:病例基本情况确诊病例9为9岁男性 ,系此前确诊病例8的密切接触者。因属于密接人员,该病例在隔离管控期间被检出阳性,确诊为轻型新冠肺炎。疫情累计数据自3月6日以来 ,开化县累计报告新冠肺炎确诊病例共9例 。

31省区市新增7例确诊为境外输入,是否意味着国内已安全?

〖壹〗 、其实我国国内并不是很安全的,因为这种病毒是看不见摸不到的,它可以通过任何物体来进行传播 ,而且传播速度是非常快的,在全球大环境之下,谁都不能脱离环境而独立存在 ,任何国家也是这样的 ,所以这种病毒只要存在于这个地球上,我们国内就不是安全的。

〖贰〗、0月6日0—24时,全国31个省(自治区、直辖市)和新疆生产建设兵团报告新增确诊病例7例 ,均为境外输入病例,无新增本土病例及死亡 、疑似病例。

〖叁〗、不是 。防护工作已经做的很好了,机场都设置了定点检测区域 ,入境人员都要隔离。发现有感染患者,将第一时间进行隔离治疗,患者都有专车送至当地定点地区进行治疗。防护工作已经做的很好了 ,机场都设置了定点检测区域,入境人员都要隔离 据了解31省区市,新增外输入七例 ,无增死亡病例 。

〖肆〗、疫情数据支持高峰已过在2020年3月12日的国务院联防联控机制新闻发布会上,国家卫生健康委新闻发言人米锋公布了关键数据:武汉新增确诊病例降至8例(个位数);湖北除武汉外所有地市已连续1周无新增确诊病例;湖北以外省份新增确诊病例7例,其中6例为境外输入病例 。

〖伍〗 、月19日0—24时 ,全国31个省(自治区、直辖市)和新疆生产建设兵团报告新增确诊病例7例 ,均为境外输入病例,无新增死亡病例和疑似病例。