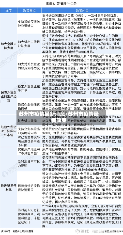
苏州市疫情最新消息/苏州市疫情最新政策
梅州疾控提醒江苏省苏州市来梅州人员请立即报备
梅州疾控紧急提醒:2022年1月30日以来有江苏省苏州市旅居史的来(返)梅人员需立即报备,并配合落实相关防控措施。报备对象与时间范围报备对象:2022年1月30日以来有江苏省苏州市旅居史的来(返)梅人员 。报备要求:需立即向所在社区(村) 、单位或酒店主动报备 ,并配合当地疫情防控措施。

月13日梅州疾控来梅人员最新报备提醒:2月27日以来有福建省旅居史,尤其是有泉州市丰泽区滨海酒店活动史的来(返)梅人员需立即报备。 具体内容如下:报备对象:2月27日以来有福建省旅居史,尤其是有泉州市丰泽区滨海酒店活动史的来(返)梅人员 。
自1月17日起 ,离梅出省人员须持有48小时内核酸检测阴性证明。具体说明如下:政策依据:梅州市新型冠状病毒肺炎疫情防控指挥部发布的2022年第1号通告明确要求,严格人员出行管理,倡导非必要不离梅、不出省 ,确需离梅出省的,须持有48小时内核酸检测阴性证明。
月28日梅州疾控发布紧急提醒:3月13日以来有肇庆市旅居史的来(返)梅人员需主动报备,并配合开展健康管理措施 。事件背景2022年3月27日0—24时 ,肇庆市新增2例本土确诊病例和5例本土无症状感染者,均来自高要区金利镇罗客村广众五金厂员工,已闭环转运至定点医院隔离治疗。
广东省人民政府2022年7月4日发布梅州市出行防疫政策:中风险地区来返梅州需要报备,提前或抵梅时通过“健康梅州微信公众号自主申报或向目的地所在社区、单位进行报备 ,抵梅后主动配合有关部门落实分级分类健康管控措施。
【更新时间:2021年10月22日】以下城市来梅人员 、健康码红码黄码人员需要报备 。
4月22日苏州新增确诊病例3例+无症状感染者32例
〖壹〗、月22日苏州新增3例本土确诊病例和32例本土无症状感染者,具体信息如下:确诊病例:均在昆山市发热门诊发现。无症状感染者:发现途径:5例来自集中隔离点,4例来自封控管控区 ,21例来自重点人群筛查,2例来自发热门诊。地区分布:张家港市1例。常熟市4例 。太仓市3例。昆山市20例。吴江区1例 。吴中区1例。苏州工业园区1例。
〖贰〗、全国疫情数据新增确诊病例:4月22日0—24时,全国报告新增确诊病例10例 。境外输入:6例 ,占新增总数的60%。本土病例:4例,分布于黑龙江(3例)和广东(1例)。无新增死亡及疑似病例:全国范围内未报告新增死亡病例和疑似病例 。治愈出院与密切接触者管理:当日新增治愈出院病例56例。
〖叁〗 、苏州市疫情防控最新情况 2022年5月5日,苏州市全域调整为低风险地区 ,顺利实现行程卡摘星。4月20日至今,本轮疫情累计报告确诊病例10例(轻型),无症状感染者203例 ,近来仍在接受治疗和隔离医学观察的39例 。

2月22日0至24时无锡市新增无症状感染者2例
月22日0至24时,无锡市新增本土无症状感染者2例,均在定点医院接受隔离医学观察。以下是详细情况说明:数据来源与发布时间根据“健康江苏 ”2022年2月23日09:15发布的官方消息,2月22日0-24时 ,江苏省新增本土无症状感染者3例,其中无锡市报告2例。
内蒙古:20例 呼和浩特市18例(多例与赛罕区长乐宫购物中心存在流行病关联,该场所存在较大传播风险 ,2月4日至18日曾前往该购物中心的居民需立即报备;22日9时起至23日9时启动第四轮核酸检测)。巴彦淖尔市1例、包头市1例 。
月27日0-24时,全省新增无症状感染者3例,除1例本土外 ,境外输入2例(在成都市),1例为2月15日自中国香港乘机抵蓉进行隔离,1例为2月23日自柬埔寨乘机抵蓉进行隔离 ,均于2月27日诊断为无症状感染者,当日转为确诊病例3例,当日解除集中隔离医学观察0例 ,尚在集中隔离医学观察57例。
022年11月9日0时至24时,昆明市新增3例本土新冠肺炎确诊病例、1例本土无症状感染者,以及2例省外入昆新冠肺炎感染者(1例确诊 、1例无症状),具体轨迹及处置措施如下:本土感染者轨迹感染者44(无症状感染者)居住地:五华区普吉街道吴家营村。
无症状感染者:接受医学观察的无症状感染者共9例 ,包括本土3例、境外输入6例 。累计数据统计 自2020年1月22日至2021年12月14日,江苏省累计报告新冠肺炎确诊病例1621例,其中境外输入165例。
苏州疫情新闻发布会(第十场)通报内容如下:病例总体情况新增病例:2月23日0时至15时 ,新增新冠肺炎确诊病例2例(均为普通型),新增无症状感染者3例,均来自隔离管控人员筛查。
苏州疫情突然紧张:4天两轮疫情,5家医院停诊
苏州疫情形势紧张 ,4天两轮疫情,5家医院停诊 2月14日,苏州新冠疫情形势突然紧张 。截至当日11时 ,苏州“2·13”疫情已确诊新冠肺炎患者7例(含普通型2例、轻型5例),另有1例无症状感染者。这8名阳性感染者中,年龄最小的是一名3月龄的女婴 ,在家人确诊后被发现核酸阳性,最终诊断为普通型。
月31日,确诊天津市宝坻百货大楼售货员1人感染 。2月2日,河南省商丘市确诊归德路大润发员工1人感染。2月4日山东省济南市确诊银座商场燕山店员工两人感染。2月6日 ,山东省聊城市东昌府区振华超市闸口店员工5人感染,2月15日,深圳宝安区新安街道五区华润万家商场一商户员工一人 。
烟台召开新闻发布会疫情最新情况通报4月24日上午8:30 ,烟台继续举行第十五场疫情防控新闻发布会,通报疫情防控最新进展情况。
苏州20号要封城是真的吗,苏州20号通告
〖壹〗、苏州20号并没有封城,该消息不属实。以下是关于苏州疫情防控情况的详细说明:近来苏州没有封城计划:苏州市委常委 、市政府常务副市长顾海东明确表示 ,近来苏州没有封城计划。苏州对出现疫情的地区采取了严格管控措施,包括划定的封控区、管控区、防范区,并依规范落实管理举措 ,但这些措施并不等同于封城 。
〖贰〗 、好像是不能了吧!有些路段。是已经封了。具体 。你要看。封了哪些路段。这个疫情 。给生活造成很大的。不便。
〖叁〗、通过查询相关资料显示,义乌20号后不会封城 。因为结合浙江义乌市区域核酸筛查结果和专家组意见,经市新冠肺炎疫情防控指挥部研究决定 ,自2022年8月21日0时起,全域解除静默管理状态。具体消息可关注官方网站,获得第一手权威信息。
〖肆〗、通过查询相关资料显示,武汉1月20号封城不是真的 。因为根据借鉴武汉市政府官方网站网站可以了解到 ,2022年武汉市政府并没有发布过关于1月20号封城禁止武汉市民外出的通告,网络上流传的封城传闻均为谣言,且已经经过多次辟谣 ,所以武汉1月20号封城不是真的。
3月27日苏州新增本土无症状感染者7例
〖壹〗 、月27日苏州新增本土无症状感染者7例,均为周边外省市中高风险地区来返苏州的货运、通勤等重点人员及其关联人员,具体信息如下:无症状感染者68:系外省市返苏州货运人员 ,住址为太仓市城厢镇花墙村。无症状感染者69:系外省市来苏州水产批发货运人员,居住在外省市。无症状感染者70:系无症状感染者69的密接,住址为吴江区黎里镇金家坝群众村 。
〖贰〗、月27日0 - 24时 ,深圳新增7例病例,其中3例在隔离观察的密接人员排查中发现,4例在重点人群排查中发现;1例诊断为新冠肺炎确诊病例 ,6例诊断为新冠病毒无症状感染者。具体信息如下:病例1:男,35岁,居住在福田区沙头街道上沙塘晏村5巷,在隔离观察的密接人员排查中发现。
〖叁〗 、新增病例:无新增本土确诊病例 ,新增35例本土无症状感染者 。